In timm, essentially we have a total of four different schedulers:
In this tutorial we are going to look at each one of them in detail and also look at how we can train our models using these schedulers using the timm training script or use them as standalone schedulers for custom PyTorch training scripts.
In this section we will look at the various available schedulers in timm.
First, let's look at the SGDR scheduler also referred to as the cosine scheduler in timm.
The SGDR scheduler, or the Stochastic Gradient Descent with Warm Restarts scheduler schedules the learning rate using a cosine schedule but with a tweak. It resets the learning rate to the initial value after some number of epochs.
NOTE: Unlike the builtin PyTorch schedulers, this is intended to be consistently called at the END of each epoch, before incrementing the epoch count, to calculate next epoch's value & at the END of each optimizer update, after incrementing the update count, to calculate next update's value.
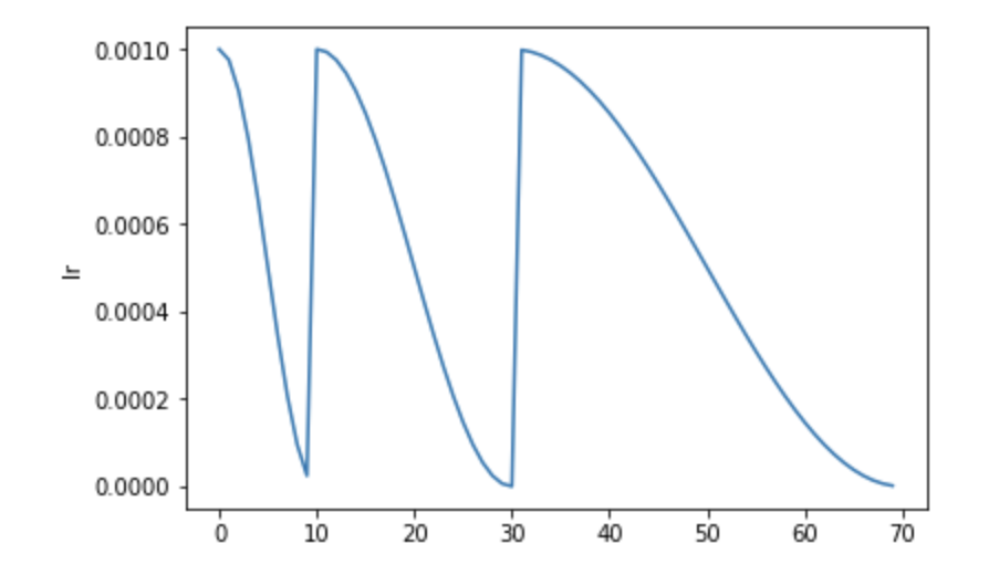
The StepLR is a basic step LR schedule with warmup, noise.
NOTE: PyTorch's implementation does not support warmup or noise.
The schedule for StepLR annealing looks something like:
After a certain number decay_epochs, the learning rate is updated to be lr * decay_rate. In the above StepLR schedule, decay_epochs is set to 30 and decay_rate is set to 0.5 with an initial lr of 1e-4.
This is also referred to as the tanh annealing. tanh stands for hyperbolic tangent decay. The annealing using this scheduler looks something like:
It is similar to the SGDR in the sense that the learning rate is set to the initial lr after a certain number of epochs but the annealing is done using the tanh function.
This scheduler is very similar to PyTorch's ReduceLROnPlateau scheduler. The basic idea is to track an eval metric and based on the evaluation metric's value, the lr is reduced using StepLR if the eval metric is stagnant for a certain number of epochs.
timm training script¶It is very easy to train our models using the timm's training script. Essentially, we simply pass in a parameter using the --sched flag to specify which scheduler to use and the various hyperparameters alongside.
SGDR, we pass in --sched cosine.PlatueLRScheduler we pass in --sched plateau.TanhLRScheduler, we pass in --sched tanh.StepLR, we pass in --sched step.Thus the call to the training script looks something like:
python train.py --sched cosine --epochs 200 --min-lr 1e-5 --lr-cycle-mul 2 --lr-cycle-limit 2